DIAGNOSTICO INICIAL
Inicio o preparativos
Caso: Un cliente corporativo ha solicitado apoyo en el diseño de una estrategia de reestructuración organizacional. Los motivos principales son fallas en la eficiencia operativa, duplicidad de funciones, baja productividad y desarticulación entre áreas. Como consultor asignado al caso, tu tarea consiste en diseñar una propuesta metodológica para abordar este problema.
(i) Contexto del cliente consultante. La Compañía Galletera y Pastelillos del Norte, empresa local del sector de repostería, que ofrece los productos de galletas con chispas de chocolate y nuez, alfajores y pastelillos tipo brokie y brownie. Empresa familiar, en donde los 5 miembros de la familia participan en su funcionamiento y que busca un mercado de jóvenes universitarios, así como profesionistas y empresarios que gustan de los productos artesanales caseros, gente por el gusto de acompañar su café con productos de antojo y ocasión.
Actualmente la empresa consta de 15 miembros en total, 5 de ellos tiene las responsabilidad de administrar las áreas de Producción, Compras, Ventas y Finanzas, Logística y un Product Manager. Los otros 10 colaboradores están asignados a producción con 4 personas, Compras con 2 personas, Ventas 1, Finanzas 1, Logística 1 y Product manager 1.
En cuanto al equipo y herramientas se cuenta con un horno industrial especializado para galletas, equipo de cocina, utensilios para repostería, recetas de galletas y pastelillos, 3 mesas de trabajo para mezclar y amasar la masa, 2 estantes de materia prima, 1 estante de enfriamiento, 1 estante de producto terminado, 1refrigerador/congelador.
El presupuesto asignado a esta empresa es de $50000.00 pesos m.n. por mes, para sufragar todos los gastos requeridos, por la cantidad de pedidos que reciben al mes. Este mismo se incrementará en un 20% en cuanto se pase a la fase de piloto, por el incremento de ventas en época navideña.
(ii) Encuadre del problema. La empresa tiene fallas en la eficiencia operativa, duplicidad de funciones, baja productividad y desarticulación entre áreas, para encuadrar el problema se ha utilizado el siguiente análisis.
CLIENTE CONSULTANTE Y ROLES CLAVE
Tabla 1
Cliente consultante y roles clave.
|
Descripción |
Propuesta |
|
Tipo de cliente |
Empresa. Busca consultoría para solucionar un problema de eficiencia operativa, duplicidad de funciones, baja productividad y desarticulación entre áreas. |
|
Rol/Decisor (quien aprueba) |
El director general, aprueba el presupuesto y plan de solución final. |
|
Patrocinador (quien impulsa) |
Gerente de Producción. |
|
Usuarios/Áreas impactadas |
Áreas de Producción, Compras, Ventas y Finanzas, Logística y Product Manager. |
CONTEXTO DE PRIMER CONTACTO
Tabla 2
Contexto del primer contacto
|
Descripción |
Propuesta |
|
¿Qué duele hoy y dónde se nota? |
Diagrama de flujo sin conexión completa entre todas las áreas de la empresa, impactando la eficiencia operativa y productividad del negocio |
|
¿A quién impacta y desde cuándo? |
Impacta a la Compañía Galletera y Pastelillos del Norte, desde hace 3 meses |
|
¿Qué intentos previos hubo y con qué resultados? |
Se probo tener un flujo de material mas fluido, mejoro el proceso, pero se sigue sin cubrir las expectativas de volumen y entrega. |
|
¿Qué esperan, en términos simples, de esta intervención? |
Se espera tener implementado un diagrama de flujo efectivo, rápido y conectado que mejore la productividad y la eficiencia operativa. |
Enunciado A B (Situación actual Resultado esperado)
¿Qué es A y qué es B?
- A (situación actual): La Compañía Galletera y Pastelillos del Norte presenta una situación de ineficiencia operativa, baja productividad, duplicidad de funciones y desarticulación entre las áreas.
- B (resultado esperado): Implementación de un diagrama de flujo efectivo, rápido y conectado para asegurar alta productividad y eficiencia operativa.
- Formato:
“Hoy (A) La Compañía Galletera y Pastelillos del Norte presenta una situación de ineficiencia operativa, baja productividad, duplicidad de funciones y desarticulación entre las áreas, queremos pasar a(B) Implementación de un diagrama de flujo efectivo, rápido y conectado para asegurar alta productividad y eficiencia operativa.
ENCUADRE DEL PROBLEMA
Tabla 3
Encuadre del problema.
|
Descripción |
Propuesta |
|
Quién |
El área de Producción y Ventas. |
|
Qué |
Ineficiencia operativa, baja productividad, duplicidad de funciones y desarticulación entre las áreas. |
|
Dónde |
Compañía Galletera y Pastelillos del Norte |
|
Cuándo |
Desde hace 3 meses que se identifico esta situación. |
|
Impacto |
Impacto negativo en la productividad y en la eficiencia operativa. |
ORACION FINAL DEL PROBLEMA
Tabla 4
Oración final del problema
|
Oración construida (1 frase) |
La desarticulación y duplicidad de funciones en su diagrama de flujo de procesos impacta negativamente su productividad y eficiencia operativa. |
|
Datos de apoyo (opcional, 2 o 3) |
1. Producción de cantidad de productos de acuerdo con plan de producción por operador. Sin cumplimiento. 2. Caída en ventas mensuales y costos extras. Sin cumplimiento 50%. |
(iii) Enfoque de consultoría, para determinar el enfoque dominante se ha implementado un test de enfoque de consultoría, en varios bloques, los cuales se estarán llevando a cabo con lo observando de manera diaria al cliente, para determinar que pasos siguen, como lo hacen y el tiempo requerido, observando si hay resultados que no cuadran, observando si la conversación principal va sobre definir rumbo. Estos tres bloques darán a el consultor una clara dirección sobre como deberá ser el enfoque de consultoría que mejor representa el caso de su cliente, ya sea Procesos, Problemas o Situacional.
Tabla 5
Bloque A
|
Bloque A |
|
|
Observa el día a día del consultante (tu cliente): qué pasos siguen, cómo hacen las cosas entre etapas y si el tiempo se alarga sin necesidad. Marca una opción por reactivo. |
|
|
1) Pasos que no agregan valor (espera y retrabajo): Existen actividades que no mejoran el resultado (no aportan información necesaria, no reducen riesgos reales ni mejoran la calidad), pero consumen tiempo y energía.
[1] No ocurre · [2] Poco · [3] Algo · [4] Bastante · [5] Mucho |
|
|
2) Atascos al pasar de una etapa a otra (entregas incompletas): Cuando el trabajo cambia de manos se detiene porque lo entregado no está completo (faltan datos, materiales o decisiones), o no hay criterios claros para aceptar/rechazar la entrega.
[1] No ocurre · [2] Poco · [3] Algo · [4] Bastante · [5] Mucho |
|
|
3) Variación en la forma de trabajar (falta de reglas simples): Cada persona/área aplica su propio criterio y no hay acuerdos mínimos sobre lo “completo y correcto” que habilite a la siguiente persona para avanzar sin regresar. [1] No ocurre · [2] Poco · [3] Algo · [4] Bastante · [5] Mucho |
|
|
4) Correcciones repetidas por información mal pedida o registrada: Se repiten los mismos errores o aclaraciones porque al inicio no se solicitó, verificó o registró bien lo necesario, lo que obliga a rehacer trabajo.
[1] No ocurre · [2] Poco · [3] Algo · [4] Bastante · [5] Mucho |
|
|
5) Tiempo total excesivo para el resultado esperado: El tiempo desde que se inicia cierta actividad hasta que se obtiene algún resultado es mayor de lo razonable, sin justificación sólida.
[1] No ocurre · [2] Poco · [3] Algo · [4] Bastante · [5] Mucho |
|
|
6) Propuesta de tecnología antes de ordenar el flujo: Se plantea incorporar sistemas, apps o automatizar como solución principal sin revisar primero pasos, roles y reglas básicas del proceso. Se busca automatizar el desorden.
[1] No ocurre · [2] Poco · [3] Algo · [4] Bastante · [5] Mucho |
|
|
7) Prioridad en cómo se trabaja hoy: El cliente quiere mejorar la forma de realizar el trabajo/servicio actual (ordenar pasos, reducir esperas, coordinar mejor entre etapas).
[1] No ocurre · [2] Poco · [3] Algo · [4] Bastante · [5] Mucho |
|
|
Suma Bloque A: |
30 |
Bloque B
|
Bloque B |
|
|
Observa si hay resultados que no cuadran y qué tan clara está la causa. Responde con base en lo que ves y escuchas del consultante (no en suposiciones). Marca una opción por reactivo. |
|
|
8) Resultado que no cuadra y causa no clara: Existe un resultado preocupante (venta, calidad, tiempos, decisión, satisfacción, u otro) y no está identificado con precisión qué lo provoca.
[1] No ocurre · [2] Poco · [3] Algo · [4] Bastante · [5] Mucho |
|
|
9) Suposiciones no escritas ni sustentadas: Se habla de posibles causas, pero no están por escrito ni dicen en qué datos o hechos se basan.
[1] No ocurre · [2] Poco · [3] Algo · [4] Bastante · [5] Mucho |
|
|
10) Falta de evidencia trazable: No se cuenta con información que pueda revisarse y verificarse (datos, entrevistas, observación directa, comparaciones entre opciones, u otros) para confirmar o descartar las causas que se mencionan. [1] No ocurre · [2] Poco · [3] Algo · [4] Bastante · [5] Mucho |
|
|
11) Señales que se contradicen: Hay indicadores o percepciones que apuntan a direcciones opuestas y confunden el estudio del caso (por ejemplo, interés alto, pero decisión baja, o bien, buena apariencia del resultado, pero incomodidad en su aplicación o uso).
[1] No ocurre · [2] Poco · [3] Algo · [4] Bastante · [5] Mucho |
|
|
12) Decisiones repetidas sin resolver el fondo: Se toman acciones parecidas una y otra vez (más de lo mismo) y el resultado no mejora porque la causa sigue sin atenderse.
[1] No ocurre · [2] Poco · [3] Algo · [4] Bastante · [5] Mucho |
|
|
13) Confusión entre síntoma y causa: Se describe lo que se ve (síntoma), pero no lo que lo provoca (causa), y se proponen soluciones sin haber distinguido entre ambos.
[1] No ocurre · [2] Poco · [3] Algo · [4] Bastante · [5] Mucho |
|
|
14) Prioridad en entender la causa: El cliente quiere explicar por qué ocurre un resultado que no cuadra (separar síntoma de causa con evidencia).
[1] No ocurre · [2] Poco · [3] Algo · [4] Bastante · [5] Mucho |
|
|
Suma Bloque B: |
25 |
Bloque C
|
Bloque C |
|
|
Observa si la conversación principal va sobre definir rumbo y leer el contexto más que sobre “cómo” se trabaja o “por qué” falla algo. Responde con base en lo que ves y escuchas del consultante. Marca una opción por reactivo. |
|
|
15) Pregunta central de rumbo (elección de camino): La inquietud dominante es “¿hacia dónde vamos?” (qué opción elegir entre varias), no una mejora puntual del trabajo ni una explicación de la causa.
[1] No ocurre · [2] Poco · [3] Algo · [4] Bastante · [5] Mucho |
|
|
16) Peso del entorno en la decisión: Factores externos condicionan fuertemente qué hacer (mercado, competencia, regulación, proveedores, fechas, disponibilidad de materiales/servicios) y deben considerarse antes de decidir.
[1] No ocurre · [2] Poco · [3] Algo · [4] Bastante · [5] Mucho |
|
|
17) Necesidad de escenarios comparables: Se requiere construir 2–3 caminos realistas (escenarios) que describan qué se haría, con qué recursos y en qué tiempos, para poder compararlos antes de elegir. [1] No ocurre · [2] Poco · [3] Algo · [4] Bastante · [5] Mucho |
|
|
18) Criterios explícitos para elegir: Es necesario tomar una decisión a través de criterios claros, tales como: beneficio esperado, costo, tiempo, riesgo y viabilidad con los recursos actuales, en lugar de opiniones sueltas.
[1] No ocurre · [2] Poco · [3] Algo · [4] Bastante · [5] Mucho |
|
|
19) Capacidades actuales que habilitan o limitan: Lo que se puede hacer depende de capacidades internas (presupuesto, equipo, habilidades, permisos, tiempo disponible) y se reconoce que quizá deba desarrollarse algo para seguir cierto camino.
[1] No ocurre · [2] Poco · [3] Algo · [4] Bastante · [5] Mucho |
|
|
20) Alcance e impacto a mediano/largo plazo: La decisión que se tome marcará los próximos meses (o más), arrastra compromisos y cambios posteriores, y no es fácil de revertir sin costo.
[1] No ocurre · [2] Poco · [3] Algo · [4] Bastante · [5] Mucho |
|
|
21) Prioridad en decidir el rumbo: El cliente quiere elegir un camino entre varias opciones posibles considerando el contexto (escenarios y criterios claros).
[1] No ocurre · [2] Poco · [3] Algo · [4] Bastante · [5] Mucho |
|
|
Suma Bloque C: |
19 |
Cálculo final:
- Total, A = ___30_____
- Total, B = ___25____
- Total, C = ___19_____
Interpretación:
El total más alto indica el enfoque de consultoría de acuerdo con las siguientes descripciones:
- Si la mayoría es A: El enfoque de consultoría que mejor representa el caso de tu cliente es el de Procesos, es decir, se busca ordenar el paso a paso en la situación que afronta tu cliente.
- Si la mayoría es B: El enfoque de consultoría que mejor representa el caso de tu cliente es el de Problemas, es decir, se busca identificar la causa que afecta a tu cliente con evidencia y que le genera un padecimiento o impacto negativo.
- Si la mayoría es C: El enfoque de consultoría que mejor representa el caso de tu cliente es el Situacional, es decir, se busca elegir el rumbo que le traiga los mejores beneficios a tu cliente con base en su contexto actual, su situación deseada a futuro y criterios de control.
Si llega a presentarse una diferencia entre el primer y el segundo puesto menor a 3 puntos, se puede declarar un enfoque mixto (primario + complementario):
- Enfoque de entrada (primario o primer puesto): ___Procesos_________
- ¿Mixto? (si aplica, complementario o segundo puesto): __Problemas __________
(iv) Alcance preliminar. Se deberá de actualizar y mejorar el Mapa de procesos, identificando la duplicidad de funciones, establecer los estándares de producción de acuerdo con la capacidad instalada y recalcular los recursos humanos, reducir costos extras y reduciendo el tiempo de elaboración de los productos de la empresa.
En este estudio no se abordará en el trabajo de consultoría las áreas de Finanzas, ni materiales directos e indirectos, ya que estos están fuera de la prioridad principal del cliente.
(v) Riesgos iniciales. Los riesgos iniciales detectados e identificados en la Compañía Galletera y Pastelillos del Norte es la perdida de clientes por entregas tarde, entregas incompletas, ventas bajas por tener un sistema de producción desconectado, lento e ineficaz, causa confusión en su proceso.
(vi) Prediagnóstico.
En el análisis inicial del prediagnóstico (test de enfoque) se encontró que la Compañía Galletera y Pastelillos del Norte presenta una desconexión en su paso a paso en la elaboración de productos artesanales, su mapa de procesos, por lo que impacta la productividad y eficiencia operativa.
El enfoque consultivo seleccionado como Problema, es el mas adecuado para esta situación, ya que nos ayuda a entender de mejor manera que pasos siguen, como hacen las cosas entre etapas del proceso y si el tiempo de producción es el correcto.
MARCO DE ANALISIS
1. Combo de técnica de diagnostico.
Datos de partida
- Problema:
En el análisis inicial del prediagnóstico (test de enfoque) se encontró que la Compañía Galletera y Pastelillos del Norte presenta una desconexión en su paso a paso en la elaboración de productos artesanales, su mapa de procesos, por lo que impacta la productividad y eficiencia operativa.
Enfoque de consultoría (Proceso / Problema / Situacional):
____Procesos________________________________________
- Objetivo del diagnóstico: Necesito saber los paso a paso en la elaboración de productos artesanales para decidir que formato de control se implementara en el área de Producción para aumentar la productividad y la eficiencia operativa. Prioridad de la Dirección de la empresa.
Tabla 6
Técnica cualitativa
|
Técnica cualitativa |
Entrevista estructurada |
|
¿Para qué la usarás? |
Identificar los procedimientos de la Compañía Galletera y Pastelillos del Norte |
|
Fuente / alcance |
Áreas de Producción (20-30 min), guía de 10 preguntas. |
|
Mini - entregable |
Minuta de revisión |
|
Plazo |
1 día |
GUIA DE ENTREVISTA ESTRUCTURADA
Tabla 7
Guía de entrevista estructurada.
|
Área de análisis |
Preguntas guía |
Observaciones del consultor |
|
Planeación y estrategia |
¿Cómo definieron la misión y visión de la empresa?
|
La misión y visión se definieron en base a una reflexión de la vocación de la empresa del sector repostería y pastelería.
La meta a corto plazo es tener 1 punto de venta establecido y publicidad en la red social Facebook en 30 días. La meta a mediano plazo es tener 5 puntos de venta en los próximos 6 meses y 5 pedidos en redes sociales por semana.
|
|
Administración y gestión |
¿Cómo organizan sus tareas y responsabilidades diarias?
|
Estas se organizan de acuerdo con la cantidad de pedidos en el punto de venta y en redes sociales.
No, no se llevan registros o controles administrativos.
|
|
Producción y operaciones |
¿Cómo es su proceso de producción de galletas y pastelillos?
¿Qué medidas toman para asegurar la calidad? |
El proceso de producción de galletas es de acuerdo con la receta del producto requerido y con la cantidad en los pedidos, no se tiene documentado, el proceso de producción de galletas. Para asegurar la calidad, se llevan medidas básicas, como limpieza del área, equipo, utensilios, horno, uso de guantes, cofia, tapabocas, así como la verificación visual de la calidad de la materia prima. No se tiene una política de calidad establecida.
|
|
Comercialización y ventas |
¿Qué canales utilizan para vender sus productos?
|
Se tiene contrato verbal con 1 punto de venta y a través de la red social Facebook.
A través de la retroalimentación y comentarios de los clientes en el punto de venta y con reseñas en redes sociales. No se tiene un sistema de comunicación formal con los clientes.
|
|
Recursos humanos y cultura organizacional |
¿Cómo es el ambiente de trabajo entre los colaboradores?
|
El ambiente de trabajo es cordial y de respeto.
Si, la repostera principal está certificándose en el Estándar de Competencia EC0094, además de visitar sitios de repostería en las redes sociales. Es necesario desarrollar el perfil del empleado para todos los niveles, así como su rol y responsabilidades.
|
|
Innovación y tecnología |
¿Qué papel juega la tecnología en su negocio? ¿Usan redes sociales o herramientas digitales para promocionarse? |
La tecnología digital es incipiente.
Solo se usa Facebook y WhatsApp. Es requerido implementar herramientas tecnológicas digitales.
|
|
Finanzas |
¿Cómo controlan los ingresos y egresos?
|
Hay un control de ingresos y egresos.
Existe un presupuesto establecido y plan de inversión.
|
Tabla 8
Técnica cuantitativa
|
Técnica cuantitativa |
Cuestionario |
|
¿Para qué la usarás? |
Identificar los procedimientos de la Compañía Galletera y Pastelillos del Norte |
|
Fuente / alcance |
10 preguntas especificas sobre el paso a paso de la elaboración de productos artesanales |
|
Mini - entregable |
Sumatoria por cada respuesta recibida |
|
Plazo |
1 día |
CUESTIONARIO DIAGNOSTICO EMPRESARIAL
Tabla 9
Cuestionario diagnostico empresarial.
**Instrucciones: ** Marque con una ‘X’ el número que mejor refleje la situación actual de la empresa, donde:
1 = Nunca, 2 = Rara vez, 3 = A veces, 4 = Frecuentemente, 5 = Siempre
|
Área de análisis |
Pregunta |
1 |
2 |
3 |
4 |
5 |
|
Planeación y estrategia |
La empresa tiene una misión y visión claramente definidas. |
|
|
|
|
X |
|
Planeación y estrategia |
Los objetivos y metas están documentados y actualizados. |
|
|
|
|
X |
|
Administración y gestión |
Existe una estructura organizacional con roles definidos. |
X |
|
|
|
|
|
Administración y gestión |
Se cuenta con registros y controles administrativos básicos. |
X |
|
|
|
|
|
Producción y operaciones |
Los procesos de producción están estandarizados. |
|
X |
|
|
|
|
Producción y operaciones |
Se controla la calidad de los productos elaborados. |
|
|
X |
|
|
|
Comercialización y ventas |
Se cuenta con estrategias de promoción y publicidad efectivas. |
|
|
X |
|
|
|
Comercialización y ventas |
Se da seguimiento a la satisfacción del cliente. |
|
|
X |
|
|
|
Recursos humanos y cultura organizacional |
Se fomenta la comunicación y el trabajo en equipo. |
|
|
|
|
X |
|
Recursos humanos y cultura organizacional |
Se promueve la equidad y el respeto entre colaboradores. |
|
|
|
|
X |
|
Innovación y tecnología |
Se utilizan herramientas digitales para la gestión del negocio. |
|
X |
|
|
|
|
Innovación y tecnología |
La empresa busca constantemente mejorar o innovar sus productos. |
|
|
|
X |
|
|
Finanzas |
Se lleva un control de ingresos, egresos y utilidades. |
|
|
|
X |
|
|
Finanzas |
Se elaboran presupuestos o proyecciones financieras periódicas. |
|
|
|
X |
|
Justificación del combo de diagnostico se determino en base a la entrevista estructurada que se realizo para obtener información cualitativa sobre la estructura, funcionamiento y retos de la Compañía Galletera y Pastelillos del Norte. También se lleno un cuestionario para evaluar cuantitativamente el nivel de desarrollo de la empresa mediante una escala tipo Likert (1 a 5). Estas dos técnicas utilizadas en todas las áreas de la Compañía Galletera y Pastelillos de Norte con preguntas focalizadas a sensibilizar a toda la organización sobre la problemática actual de baja eficiencia operativa, baja productividad, duplicidad de funciones y desarticulación entre áreas, también permitió al consultor desarrollar una tabla de trazabilidad, en donde se identifican las evidencias obtenidas y los hallazgos preliminares, esto permitirá al consultor tener un mejor entendimiento del diagnostico y enfoque al problema detectado.
Para esto es importante tener recursos y tiempo disponibles para desarrollar un plan de ataque urgente y de mitigación inmediato, ya que se esta impactando la funcionalidad de la empresa como un todo, además de la venta de sus productos artesanales.
Este plan estará limitado al desarrollo de un Mapa de Proceso, en cual se estarán eliminando pasos redundantes, agregando pasos requeridos, así como si interconexión con las otras áreas de la empresa.
TABLA DE TRAZABILIDAD
Tabla 10
Tala de trazabilidad,
|
Técnica |
Evidencia obtenida |
Hallazgos preliminares |
|
Cualitativa
|
Misión, Visión y Objetivos de la empresa. |
Se cuenta con la Misión, Visión y Objetivos de la empresa |
|
Documento con las Metas a corto y mediano plazo. |
Se cuentas con metas establecidas a corto plazo, tener 1 punto de venta contratado y publicidad enredes sociales durante los próximos 30 días, así como la meta a mediano plazo, la cual es, tener 5 puntos de venta contratados en los próximos 6 meses y 5 pedidos semanales a través de las redes sociales |
|
|
Registro de tareas y responsabilidades diarias. |
Se establecen de acuerdo con la cantidad de pedidos en punto de venta y redes sociales. No se tiene definido roles y responsabilidades. |
|
|
Registro de control administrativo |
No se tiene registro o control administrativo |
|
|
Mapa de procesos |
Mapa de proceso desconectado, lento y poco eficaz. |
|
|
Política de Calidad. |
Se tiene medidas básicas de calidad, como limpieza del área, equipo, utensilios, horno, uso de guantes, cofia, tapabocas, así como la verificación visual de la calidad de los insumos. No se tiene una Política de calidad desplegada en el área de Producción. |
|
|
Contratos de Venta (puntos de venta) y redes sociales |
Se tiene contrato verbal con 1 punto de venta. Se utiliza Facebook, para promoción y venta de los productos artesanales. |
|
|
Registro de Capacitación |
Se tiene registro de capacitación al personal actualizado. La repostera principal esta certificándose en el Estándar de Competencia EC0094. Se requiere desarrollar el perfil del empleado para todo los niveles, así como su rol y responsabilidad. |
|
|
Tecnología en la empresa, uso de redes sociales o herramientas digitales |
El uso de tecnología digital es incipiente, solo se usa Facebook, WhatsApp para promoción, publicación de los productos. |
|
|
Control de Ingresos, egresos y utilidades |
Hay un control de ingresos, egresos y utilidades. |
|
|
Presupuesto |
Existe un presupuesto y plan de inversión |
|
|
Cuantitativa |
Misión, Visión y Objetivos de la empresa. |
5 puntos, la empresa cuenta con Misión, Visión y Objetivos |
|
Documento con las Metas a corto y mediano plazo. |
5 puntos, la empresa cuenta con metas a corto y mediano plazo |
|
|
Registro de tareas y responsabilidades diarias. |
1 punto, se requiere desarrollar roles y responsabilidades. |
|
|
Registro de control administrativo |
1 punto, se requiere desarrollar registro y controles administrativos |
|
|
Mapa de procesos |
2 puntos, es requerido mejora el mapa de procesos de la empresa |
|
|
Política de Calidad. |
3 puntos, la calidad es muy buena, de acuerdo con retroalimentación de los clientes, sin embargo, es necesario mejorar la Política de Calidad |
|
|
Contratos de Venta (puntos de venta) y redes sociales |
3 puntos se tiene 1 punto de venta y promoción en Facebook |
|
|
Registro de Capacitación |
5 puntos, se capacita a todo el personal, sobre todo a la repostera principal (EC0094) Se promueve la equidad y el respeto entre colaboradores. |
|
|
Tecnología en la empresa, uso de redes sociales o herramientas digitales |
1.5 puntos, uso de tecnología digital incipiente, se requiere la sensibilización de los directivos de la empresa, para su adopción. |
|
|
Control de Ingresos, egresos y utilidades |
4 puntos, se tiene un control de ingresos, egresos y utilidades |
|
|
|
Presupuesto |
4 puntos, se tiene y se monitorea el presupuesto de la empresa. |
2. Tipo de análisis aplicado. Durante el análisis del problema identificado se encontró que se tiene una desviación significativa entre lo planeado y lo real, las áreas de Producción, Administración y Gestión, Compras, Finanzas y Ventas, Logística, Innovación y Tecnologías y el área de Product manager son las que impactan la operación, la productividad, la eficiencia, la rentabilidad, en donde los objetivos no se han logrado, por lo que requiere acción inmediata.
Para la Dirección de la Compañía Galletera y Pastelillos de Norte, la urgencia y prioridad se centra en el área de Producción, específicamente por la falta de un diagrama o mapa de procesos conectado, en donde los empleados identifiquen el paso a paso para la elaboración de sus productos artesanales, es la que se considera como la de mayor impacto a la organización.
En este análisis se utilizo la guía de encuesta estructurada, para identificar y demostrar de manera cualitativa las áreas de oportunidad a mejorar, también se utilizo un cuestionario diagnostico empresarial tipo Likert, para confirmar de manera cuantitativa el nivel de desarrollo de las distintas áreas organizacionales.
En el análisis del problema se observo el mapa de procesos actual, el cual muestra un flujo con conexiones no claramente definidas entre las áreas y en donde se identifica principalmente la falta de conexión y / o comunicación con el área de Ventas y Finanzas.
METODOLGIA DE ANALISIS.
Propuesta de solución.
1.-Mejoramiento en el diagrama de flujo, para asegurar la conexión y la articulación entre todas las áreas.
2.- Redefinición del paso a paso, eliminado la duplicidad de funciones, para aumentar la productividad y la eficiencia operativa.
3.- Rediseño de la estructura organizacional.
Criterios de evaluación.
Estos criterios ayudaran a determinar cual alternativa ofrece mayores resultados positivos y el mejor balance entre impacto esperado, el tiempo, el esfuerzo realizado, costo y su factibilidad.
- Impacto esperado, se evalúa el grado en que la propuesta contribuye a solucionar la problemática central encontrada
Reducción del tiempo de elaboración por lote por día.
El incremento del volumen de producción.
Mejoría en la entrega a tiempo, cantidad y calidad.
Disminución de errores o retrabajos en el área de producción.
Estos se medirán con una escala sugerida Alta / Medio / Baja
- Tiempo de implementación de la solución., se mide cuanto tiempo se requiere para implementar la solución deseada.
Tiempo de la capacitación técnica del personal.
Rediseño de los procesos en la elaboración de los productos.
Ajustes operativos
Preparación de herramientas, plan de mantenimiento preventivo.
Esto se medirá con una escala sugerida de Corto (1-3semanas), Medio (1-3 meses), Largo (mas de 3 meses).
- Esfuerzo, se considera la carga de trabajo del personal por área y la del consultor para llevar a cabo la implementación de la solución.
Horas de trabajo diarias para la implementación
La participación del equipo (core team y extendido)
Se evaluará la complejidad de cambios internos que se propone realizar.
Esto se medirá con una escala sugerida Bajo / Medio / Alto.
- Costo estimado, se evaluará los recursos financieros requeridos para llevar a cabo la implementación de la solución deseada.
Que herramientas tecnológicas digitales se requieren.
Que equipo, maquinaria y utensilios se requiere cambiar, comprar o desechar.
La capacitación técnica del personal.
Producción de documentos, registros, manuales, instrucciones de trabajo, perfil del empleado.
Estos se medirán con una escala sugerida Bajo / Medio / Alto
- Factibilidad, se analizará que tan viable es implementar la solución deseada, tomando en cuenta las condiciones actuales de la empresa.
La disponibilidad de recursos humanos, financieros, equipo, tiempo.
Se deberá de considera le nivel de madurez de la organización, cultura organizacional.
Capacidades actuales del personal
Resistencia al cambio del personal, tanto directivos como personal de piso.
Estos de medirán con una escala sugerida de Alta / Media / Baja.
- Beneficio – Costo, se evaluará que relación hay entre los beneficios palpables y el costo de la inversión requerida.
Seleccionar la solución de mayor valor agregado para la empresa, que valga la pena cada peso invertido.
- Rapidez, en cuanto tiempo la empresa vera los beneficios reales en cuanto se implemente la solución, en días, semanas, meses.
- Sostenibilidad, se evaluará como se mantendrá la solución implementada a largo plazo, sin inversiones costosas y sin el apoyo del consultor, en la autonomía del personal entrenado y capacitado, duración del cambio, simplicidad del proceso a seguir por el personal de producción, ventas y calidad.
MATRIZ DE EVALUACION
Tabla 11
Matriz de evaluación.
|
Criterio |
Impacto |
Tiempo |
Costo / esfuerzo |
adopción |
|
Impacto esperado |
0.25 |
Alto |
Alto |
Alta |
|
Tiempo de implementación |
0.10 |
Medio |
Medio |
Alta |
|
Esfuerzo |
0.10 |
Medio |
Medio |
Alta |
|
Costo estimado |
0.15 |
Medio |
Medio |
Alta |
|
Factibilidad |
0.20 |
Alto |
Alto |
Alta |
|
Beneficio-Costo |
0.10 |
Medio |
Alto |
Alta |
|
Rapidez del beneficio |
0.05 |
Bajo |
Bajo |
Alta |
|
Sostenibilidad |
0.05 |
Bajo |
Bajo |
Alta |
Supuestos.
La información disponible es valida para la evaluación.
Las escalas determinadas representan percepciones objetivas del consultor.
La alternativa seleccionada esta evaluada bajo las condiciones del diagnostico.
Los pesos reflejan prioridades de la empresa.
No se consideran cambios externos.
Limites.
No contempla riesgos externos (seguridad, inflación, rotación)
El modelo es subjetivo en la evaluación.
Proveedores de insumos no están incluidos, ni su incremento en costo.
La Compañía Galletera y Pastelillos del Norte y el Consultor acordaron estudiar la situación actual en cuanto a los procesos que se realizan para elaborar sus productos, por lo que se decidió utilizar la siguiente metodología, que ayudara a identificar de una manera mas explicita sus fortalezas, oportunidades, debilidades y amenazas.
Con esta metodología FODA se busca como objetivo y alcance, que la Compañía Galletera y Pastelillos del Norte identifique plenamente sus fortalezas, reconozca sus debilidades, aproveche las oportunidades que se le presentan y que de como un hecho todas aquellas amenazas que se encontrara durante su camino.
FODA
Tabla 12
FODA, factores internos y externos.
|
Fortalezas, factores internos |
· Recetas artesanales reconocidas con alta demanda y sabor casero · Equipo, utensilios nuevos y materia prima de calidad. · Muy buena relación precio-calidad y presentación. · Fácil elaboración o de productos. · Alto margen de utilidad. |
|
Oportunidades, factores externos |
· Utilización de tecnología digital para su promoción y publicaciones, para el incremento de ventas en punto de venta y redes sociales. · Aumentar su capacidad instalada con horno especializado para galletas · Agrandar el espacio de trabajo y aumentar el personal en el área de producción. · Mejorar la logística de entrega del producto final.
|
|
Debilidades, factores internos |
· Capacidad instalada muy limitada. · Proceso de elaboración muy lento, mapa de proceso desconectado y roles y responsabilidades no establecidas. · Inexperiencia en el uso de redes sociales como Instagram, Tik Tok. Google Drive, BI, Excel intermedio · Presupuesto limitado. |
|
Amenazas, factores externos |
· Competencia con precios bajos e incremento de costo de insumos. · Establecimiento de franquicias nacionales o extranjeras en el mercado con campañas publicitarias masivas. · Oportunidades laborales con mejores sueldos y prestaciones. · Terminación de contrato en puntos de venta. · Inseguridad en la ciudad, robos, asaltos. · Cambios de preferencia del consumidor. · Auditoria o visitas de la Secretaria de Salubridad y cambios regulatorios gubernamentales.
|
PROPUESTA METODOLOGICA.
Mejoramiento diagrama de flujo, para eliminar redundancias y desarticulación entre áreas.
Tabla 13
Esta se llevará en dos fases:
|
Fase 1
|
Actividad |
Responsable |
Tiempo |
Entregable |
|
Identificar redundancias. |
Director / Consultor |
1 día |
Lista de actividades redundantes |
|
|
Identificar desarticulaciones |
Director / Consultor |
1 día |
Lista de áreas desarticuladas |
|
|
Eliminar la actividad redundante |
Director / Consultor |
1 día |
Actividad consolidada |
|
|
Articular y conectar actividades |
Director / Consultor |
1 día |
Actividad conectada y articulada |
|
|
Ajustar el diagrama de flujo |
Product Manager |
1 día |
Diagrama de flujo fluido y eficiente |
|
|
Fase 2 |
Comunicación ajuste |
Product Manager |
1 día |
Instrucción de trabajo |
|
Entrenamiento y capacitación |
Recursos Humanos |
1 día |
Lista de asistencia |
|
|
Soporte y Seguimiento |
Consultor |
10 días |
Diagrama de flujo sin redundancias y articulado entre áreas. |
|
|
|
|
|
|
|
|
|
|
|
|
Tabla 14
Redefinición del paso a paso
|
Fase 1
|
Actividad |
Responsable |
Tiempo |
Entregable |
|
Caminar el mapa de procesos paso a paso |
Director / Consultor |
1 día |
Lista total de pasos en el proceso de manufactura |
|
|
Identificar pasos redundantes, sin valor, extras |
Director / Consultor |
1 día |
Lista de pasos redundantes, extras y sin valor agregado |
|
|
Eliminar los pasos redundantes, extras y sin valor agregado |
Director / Consultor |
1 día |
Lista simplificada de pasos requeridos |
|
|
Actualizar el mapa de procesos |
Gerente del área |
1 día |
Mapa de proceso actualizado |
|
|
Revisar y aprobar el mapa de proceso mejorado |
Director / Gerentes de área |
1 día |
Mapa de proceso aprobado |
|
|
Fase 2 |
Junta de comunicación mapa de proceso mejorad |
Product Manager |
1 día |
Lista de asistentes a junta de comunicación. |
|
Entrenamiento y capacitación |
Recursos Humanos |
1 día |
Lista de asistencia |
|
|
Soporte y Seguimiento |
Consultor |
10 días |
Diagrama de flujo sin redundancias y articulado entre áreas. |
|
|
|
|
|
|
|
|
|
|
|
|
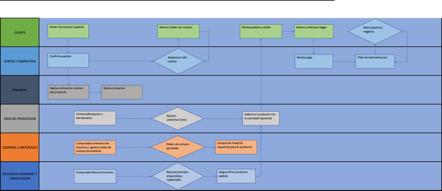
MAPA DE PROCESOS ACTUALES
Figura 1
Mapa de procesos actual
DIAGRAMA DE FLUJO ACTUAL
Tabla 15
Diagrama de flujo actual
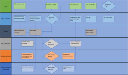
DIAGRAMA DE FLUJO MEJORADO
Tabla 16
Diagrama de flujo mejorado
Con la implementación de estas 2 soluciones, la empresa tendrá un diagrama de flujo mucho mas fluido y eficiente, asegurando al conectividad, articulación, comunicación entre las áreas. La comunicación se mejoro de un 78% de efectividad a u n >95%, la documentación y estandarización de los procesos >95%.
También se mejoro el mapa de procesos de la empresa en donde se eliminaron las actividades redundantes, extras y sin valor agregado, por lo que el flujo de elaboración de productos artesanales es mucho mas fluido y efectivo, impactando directamente ala productividad y eficiencia operativa.
La productividad laboral se mejoro desde una producción por hora de 20 galletas para producir 10 alfajores a 30 galletas para producir 15 alfajores, por lo que la eficiencia operativa estimada seria entre 25%-30%
DIAGRAMA DE GANTT
Tabla 17
Diagrama de Gantt
(i) KPI propuestos e identificado en el diagrama de Gantt.
Contrato de consultoría aprobado y firmado.
Oración final del problema.
Prediagnóstico finalizado.
Tipo de análisis determinado.
Criterios de evaluación determinados.
Aprobación diagrama de flujo mejorado
Implementación de diagrama de flujo mejorado.
Aprobación de mapa de proceso mejorado.
Implementación de mapa de proceso mejorado
Aprobación de estructura organizacional mejorada.
Implementación de estructura organizacional mejorada.
(ii) Riesgos de implementación y mitigación clave.
Resistencia al cambio, se mitiga con concientización, comunicación efectiva y clara.
Presupuesto limitado, se mitiga con ahorros en la eliminación de redundancias, desarticulaciones, mejora en la productividad y eficiencia operativa.
Tiempo dedicado al estudio y análisis de la situación, se mitiga con adherencia al plan maestro de ataque.
Mala interpretación de eliminación de redundancias y ajuste en el paso a paso, se mitiga con mejora en la productividad, capacitación y entrenamiento.
(iii) Mecanismos de seguimiento, se institucionalizará juntas de seguimiento diarias con el core team, duración máximo de 30 minutos
Se levantará minuta de la sesión y se distribuirá a todos los miembros del Staff.
Cita.
Dentro de esta evolución, hay un aspecto al que aún no se le ha prestado atención suficiente: con cada nuevo estadio de conciencia humana, se ha dado también un gran paso adelante en nuestra habilidad de colaborar. Esto ha traído consigo nuevos modelos de organizaciones. Las organizaciones que hoy conocemos son la expresión de nuestra visión del mundo y de nuestro estadio de desarrollo actuales. Antes hubo otros modelos, y todo parece indicar que vendrán más. Frederic Laloux.
REFERENCIA BIBLIOGRAFICA
Universidad ICE México Unidad 4 Metodologías y herramientas en la consultoría
ICE México podcast Deep Dive La Negociación.
Aliende, Iñaki. (12 de marzo de 2023). 10 herramientas de consultoría de empresas - MASTERCLASS [Video]. YouTube. https://youtu.be/bClHG1I3gos
Universidad ICE México, Unidad 5 Habilidades clave para el consultor.
Educación Colombia (29 de julio de 2022) "Normas del código de ética del consultor" [Video]. YouTube. https://youtu.be/1eSP11VLHWE?si=0QFUh9KVwiqfJsOY
