Saltar al contenido principal

Análisis del Caso: “Empresa de Logística”

Análisis del Caso: “Empresa de Logística”

por Karla Magnolia Lozano Crespo -
Número de respuestas: 1

Buenas tardes, compañeros les comparto mi análisis, espero tengan un excelente dia

Caso por revisar

"Una empresa de logística ha enfrentado constantes retrasos en la entrega de pedidos. Inicialmente, se creía que el problema era la falta de transportistas, pero al analizar los reportes de desempeño, se identificó que la mayor causa de retraso ocurría en la fase de clasificación de paquetes en el almacén." (dada la poca información del caso se tiene la necesidad de suponer causas y efectos).

Definición del problema.

Síntoma: Retrasos en la entrega de pedidos.

Hallazgo clave: El mayor retraso ocurre en la clasificación de paquetes en el almacén.

Conclusión inicial: El cuello de botella está en el proceso interno de selección, y el transporte solo es el efecto del atraso.

Causa raíz del problema: La Clasificación del almacén es el cuello de botella por falta de un proceso estándar y capacidad / flujo adecuados, no hacen falta manos, solo que la clasificación esta diseñado para fallar cuando sube el volumen de entradas y salidas de paquetes.

 

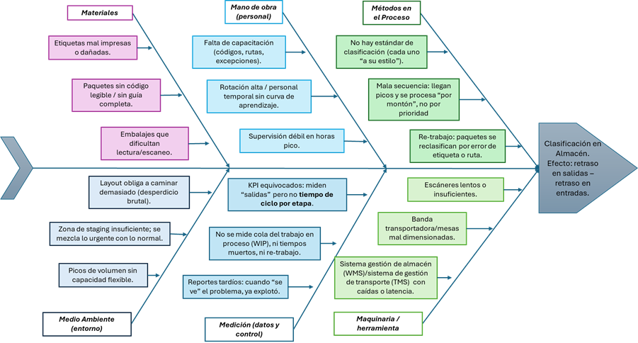
Diagrama de Ishikawa

 

 

blobid0.png

Conclusión del método Ishikawa. El retraso se origina principalmente por el método en el proceso, medición (datos y control), medio Ambiente (Layout correcto del almacén) y se agrava con la calidad de entrega (etiquetas) y la capacidad del almacén.

La Matriz Causal.

El problema se encuentra en la clasificación del Almacen,  porque ahí se combinan causas que se potencian entre sí. Sin un proceso estándar y sin priorización por acuerdos de nivel de servicios (SLA), la operación se vuelve peligrosa: se mezcla lo urgente con lo normal, crecen las colas y el trabajo se convierte en estar ocupados sin avanzar al ritmo requerido. Ese desorden dispara errores y retrasos, que consumen tiempo, espacio y atención, retrata retrasando todavía más la salida de rutas.

Además, un layout ineficiente roba producción de forma silenciosa, más traslados y cruces generan congestión y a aumentan la probabilidad de equivocaciones, especialmente en picos. Sí a eso se le suma una mala calidad de entrega (etiquetas ilegibles o datos incompletos), el sistema se contamina desde el inicio: cada paquete dudoso obliga a parar, validar manualmente y mandar a excepciones, acumulando trabajo en proceso (WIP) t estrés.

Cuando la capacidad no está alineada a los picos (gente, turnos o equipo mal ubicado), el cuello de botella se vuelve inevitable y la acumulación crece rápido. La tecnología también puede frenar, escaneo lento o caída del sistema vuelve manual lo que debía ser automático, con más lentitud y más errores. Finalmente, sin medición en tiempo real, la empresa opera a ciegas, reacciona tarde, mete horas extras, aumenta errores y quejas, y se repite el círculo vicioso. Por eso, la palanca más efectiva es mejorar primero el método y la visibilidad del flujo, porque reducen varios efectos al mismo tiempo.

Estrategias recomendadas para la solución del problema.

Por impacto y rapidez, la recomendación es iniciar por:

·       Estandarización de los procesos, priorizando los acuerdos de nivel de servicios. Definir las reglas, que sean claras, y priorizar claramente lo urgente, en seguida lo normal y lo rutinario. Separar flujos de entrega desde el inicio etiquetando como: Express, Prioridad, Normal y Excepciones, así comenzaría realizar la primera clasificación y una de las mas importantes.

·       Rediseñar el layout del Almacen teniendo el objetivo de reducir las caminatas para la localización de algún paquete, dándole mas flujo al almacen. se recomienda un almacen “U” o en línea por zona, según el almacén lo requiera y Consolidar por ruta/destino/transportista. Tomando en cuenta la primera clasificación. Señalamientos claros, visuales y entendibles para todo el personal, desde altos mandos hasta los mas bajos.

·       Controles de cuellos de botella en el trabajo en proceso (WIP). Limitar acumulación, si se satura la clasificación tener un control de regulación de entrada en saturación. Tableros visibles de colas y tiempos, en las entradas y entregas de paquetes.

·       Calidad en la entrada de los paquetes, el etiquetado y su lectura correcta. Hacer una auditoria sobre las etiquetas que se usan con un control de calidad en donde se especifica la legibilidad, estándar, ubicación etc. Reimprimir inmediatamente en la recepción si falla la lectura del etiquetado. No permitir la entrada a ningún paquete mal etiquetado.

·       Capacidad flexible de personal de tiempos picos. Se recomienda formular una estrategia en los turnos de trabajo que sean escalonados y formar refuerzos solo en los horarios pico. Usar personal de otras áreas en la clasificación en las horas pico.

·       Tecnología mínima viable y software de registro. En donde re registren con forme a la clasificación del layout los paquetes, tener más escáneres en donde haya fila, realizar pequeñas islas con escáner de salida dentro del almacén, validación más rápida para confirmar el destino.

 

En respuesta a Karla Magnolia Lozano Crespo

Re: Análisis del Caso: “Empresa de Logística”

por Mata Carrales Manuel -
Cuales parametros vas a usar para medir tu resultado?
Mencionas que hay un problema en el proceso de medición ( datos y control). Que estás midiendo? Que objetivo tiene la organización.?
Como sabes que es Urgente, normal o rutinario desde el punto de vista de las entregas? que parametro te ayuda a crear esa priorización ?